出国留学申请,语言成绩是必不可缺,而在疫情的影响下,雅思线下考试常常面临推迟的困境。为了让广大考生们能够通过在线考试的形式获得合格的雅思成绩单,完成留学高校申请,雅思官方推出了IELTS Indicator考试模式。雅思考生就可以在家参加考试,非常安全快捷,当然毕竟是线上考试,所以雅思indicator成绩单的有效性也成为很多考生的担忧之处。
一、新雅思indicator是什么?
从考试流程与考试难度来说,雅思indicator和雅思机考是基本一样的。雅思线上考试同样包括听力、阅读、写作和口语四个部分,并且考试内容、考试题型、考试结构和考试时长与雅思考试保持一致,由雅思考官进行评分。雅思Indicator的考试频率基本是每两周进行一次。
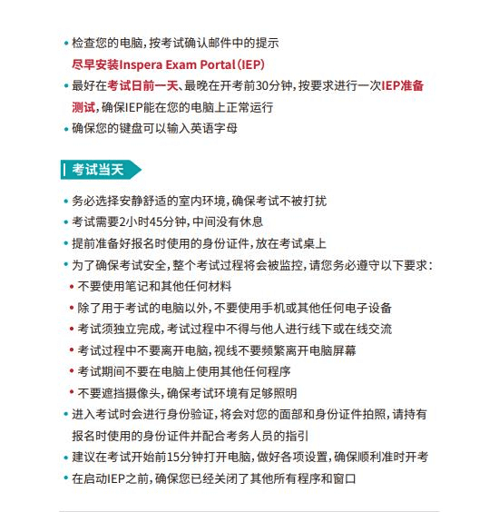
雅思indicator听力、阅读和写作在同一天内完成,共需2小时45分钟。注意线上考试一旦开始便不能暂停,考生需一次性完成考试。听力、阅读和写作考试日前2天,考生会收到一封包含登录信息的邮件。 口语部分通常安排在听力、阅读和写作部分前,也有可能安排在其后进行。报名确认信息中将包含口语考试具体日期和时间,以及通过视频口试的相关信息,口语测试通常为11-14分钟。

二、新雅思indicator报名的限制与要求
新雅思indicator考试有哪些限制和要求要注意?只有清楚考试规则才能避免少走弯路和踩坑。
第一是考生年龄限制,如果未成年16-17岁的考生,报考雅思indicator需要家长或监护人同意才能报考,同时参加口语考试时必须有家长或监护人陪同,建议最好是年满18岁以上的考生报考IELTS Indicator。
第二是IELTS Indicator的考试时间和次数限制,雅思indicator大约两周举行一次,但考生可以多次报考。
第三是考生注册IELTS indicator时需要提交符合要求的带照片的身份证明文件,确保没有之前被禁考的考生再次参加考试。
第四是雅思indicator不论报考后还是考试前,考生都可以免费申请更改考试日期或者申请退考。
第五则是IELTS indicator使用人工监考结合AI技术,因此听力、阅读以及写作考试部分会通过考生的摄像头和麦克风进行视频和音频记录,包括计算机屏幕也会被记录,用来评估是否存在可疑的作弊行为,一旦有作弊行为被发现,考生将无法获得考试成绩。
三、新雅思indicator考试设备至关重要
在进行在线考试时,电脑设备绝对是至关重要的。很多考生线上考试失败,就是因为考试设备出问题,或是没有通过系统检测,这样的失误完全可以提前避免。根据IELTS Indicator 考试的官方说明,线上考试支持的电脑设备主要是Windows 7, Windows 8.1, Windows 10, Windows11, Mac OS 10.15及以上版本的系统配置。除了电脑系统的要求外,雅思indicator对于考试设备的要求还包括:
- 卸载电脑中的杀毒软件、有弹窗的软件等会影响考试软件使用的软件程序。
- 笔记本电脑或台式计算机(仅限Mac或PC,考生无法在移动设备或平板电脑上使用雅思指示器)。
- 必须保证稳定的网络连接,国内考生无论口语考试还是笔试都需要vpn进行。
- 扬声器和麦克风在测试期间保持打开状态,摄影头不可以被遮挡。
- 考试的电脑一定要有摄像头和麦克风,摄像头要在电脑正上方,电脑自带摄像头坏了的话,可以外接摄像头。
四、新雅思indicator考试当天注意事项


IELTS indicator无疑是为考生们提供最快捷的考试形式,不需要再为抢线下考位而争破头。特别是对于很多英语能力不好,无论是线下还是线上考都很难取得优异成绩单的雅思考生来说,线上考试可以提供更多的作弊操作空间。虽然雅思代考、雅思助考属于灰色地带的服务,但其实国内外很多的考生都是通过雅思枪手取得理想的成绩单。
为了顺利拿到留学院校的offer,选择雅思indicator作弊并不少见,不过由于雅思官方也在严厉打击作弊行为,所以很多考生顾虑更多,比较雅思作弊被抓后果还是很严重的。这就要求必须要找到100%安全靠谱的代考机构和枪手。Mexam已经为雅思考生提供多年的代考服务,不论是线上还是线下都可以有最安全专业的技术手段,保证代考安全和雅思分数。如果您需要雅思indicator作弊帮助,完全可以选择我们为您提供最可靠的专业服务。

